Простой термоиндикатор
Термореле (рис. 3), или, говоря точнее, термоиндикатор, выполнен по мостовой схеме . Когда мост сбалансирован, ни один из светодиодов не светится. Стоит температуре повыситься, включится один из светодиодов.

Рис. 3. Принципиальная схема простого термо-индикатора на одном транзисторе и светодиодах.
Если температура, напротив, понизится, загорится другой светодиод. Чтобы различать, в какую сторону изменяется температура, для индикации ее повышения можно использовать светодиод красного свечения, а для индикации понижения — светодиод желтого (или зеленого) свечения. Для балансировки схемы вместо резистора R2 лучше включить потенциометр.
Установка выключателя-цепочки в бра
Итак, что мы
имеем на начальном этапе работ? У нас есть настенное бра под одну лампочку
(первый вариант), из корпуса которого выходят два провода.

Если у вас светильник двухрожковый, то проводов уже будет 4 штуки (свои ноль и фаза на каждый патрон). Чаще всего провода отличаются по цвету.

Сама цепочка
устанавливается всегда снизу, а минивыключатель-кнопка встраивается в корпус с
обратной стороны и как бы прячется между стеной и бра. Визуально ее никак не
видно.

Для закрепления выключателя в корпусе придется рассверлить отверстие в ободке.
При этом не забудьте снять плафон, чтобы случайно не повредить светильник.
Отверстие
лучше сверлить поэтапно, начиная со сверла малого диаметра, постепенно расширяя
его размер. Если сделаете отверстие чуть больше необходимого, то стягивающее
кольцо-гайка может просто проскочить сквозь него.

Далее в
отверстие вставляется резьбовая часть выключателя и снаружи затягивается
гайкой.

А что делать, если ободок бра оказался слишком узким и на нем не получается закрепить выключатель? В этом случае его придется вклеить чуть ближе середины бра, в более глубоком месте, дабы он не касался стены.

Для жесткой
фиксации используйте клей жидкие гвозди (только не тот, что для потолочных
плинтусов) или эпоксидку.
При этом обратите внимание, в ободке недостаточно просто просверлить отверстие и просунуть через него цепочку!
Дело в том, что внутренняя часть заводской стягивающей гайки выполнена в виде гладкого конуса, через который и бегает шнурок.

Это позволяет ему не цепляться за острые грани просверленного отверстия. Сделаете иначе, и цепочка у вас долго не проживет и быстро порвется.
Поэтому
ободок придется просверлить максимально возможным сверлом и эту гайку-кольцо с
конусом вклеить с внутренней стороны.
Конструкция выключателя проходного типа
Внешне маршевый выключатель ничем не отличается от обычного, кроме наличия на клавише условного изображения в виде двух треугольников и схемы устройства на тыльной стороне диэлектрического основания.
Внутри проходного выключателя расположены три контакта: два неподвижных и один подвижный (перекидной), приводимый в движение наружной клавишей устройства. У перекидного контакта два возможных рабочих положения – на одной из неподвижных клемм. Нажатием клавиши подвижный контакт перемещается с одной клеммы на другую, разрывая одну цепь и замыкая вторую.

На этой конструктивной особенности проходного выключателя основана схема сети, в которой один осветительный прибор может управляться из двух разных мест. Нулевой и заземляющий провода от распределительной коробки подводятся к осветительному прибору, а в фазовой жиле устраивается разрыв двумя проходными выключателями, между которыми проложены две альтернативные линии.

Функциональные возможности
Настройка сенсорного выключателя выгодно отличается тем, что в устройство добавлена еще одна полезная функция – встроенный таймер. За счет этого пользователи могут управлять коммутатором программно. Например, самостоятельно устанавливать время включения и отключения. При желании можно также дополнить устройство акустическим датчиком.
В этом случае агрегат будет функционировать как своеобразный контроллер шума и движения. Пользователю нужно только подать голос или хлопнуть громко ладонями, и свет в помещении загорится. Если нужно регулировать яркость, тогда следует дополнительно установить димер. За счет этого можно будет контролировать интенсивность светового потока. Изучив базовую схему, можно разобраться с тем, как сделать сенсорный выключатель без лишних финансовых вложений.
Виды устройств управления светом
- со звуковым датчиком и индикатором движения;
- акустические;
- хлопковые.
Важно
Хлопковые изделия настраиваются на реагирование при определённом количестве и частоте хлопков. Категория считается дешёвой в группе звуковых выключателей, может собираться начинающими радиолюбителями.
Тип «вилка-розетка»
Вид устройства должен соответствовать таким характеристикам:
- для организации управления группой приборов через удлинитель – система CLAPS EXT;
- при установке на нескольких гнёздах розетки – оборудование типа CLAPS PLUG;
- серия CLAPS — для одиночного прибора;
- суммарная мощность нагрузки не должна превышать 1,1 кВт;
- напряжение в линии приборов или освещения – 220 В.
В корпусе
- напряжение – 220В;
- класс защиты корпуса — IP-30;
- диапазон регулирования мощности звука — 30–150 дБ;
- суммарная мощность подключаемых приборов — 300 Вт.
Без корпуса
Совет
Среди преимуществ подобного выполнения детали — большая компактность, удобство монтажа. Технические требования к сети и границе нагрузок — как для устройств с корпусом.
Акустический выключатель лампы своими руками
Если у Вас возникла необходимость в включении хлопком в ладоши какого-либо устройства или просто освещения, то можно рассмотреть для изготовления простые схемы, приведённые ниже, в этой статье.
Схема может использоваться для управления освещением, настольной лампой, прибором, устройством или кокой-либо игрушки.
В темноте по щелчку включается свет, при дневном освещении выключается. Микрофон чувствительный, поэтому схема срабатывает даже на голос.
Краткое описание работы схемы
Схема простая, состоит из нескольких деталей. Транзистор Q1 всегда открыт через резистор R2. При попадании звука в зоне микрофона, эл.колебания закрывают транзистор. Далее через цепочку R4,3,6 открывается тиристор Q2 и лампа загорается.
Фоторезистор R5, стоящий между эмиттером и коллектором не даёт срабатывать схеме в дневное время суток. Если этого не требуется фоторезистор можно из схемы исключить.
Внешний вид платы
Мы можем использовать эту цепь для различных применений, как автоматический свет для диско или шоу. Вместо лампы можно использовать реле с обмоткой на ~220V. В этом случае мы можем получить звуковое реле (переключатель, который может использоваться для управления более мощными лампами или другими устройствами).
ОСТОРОЖНО! Питание схемы осуществляется от опасного напряжения!
На рисунке ниже, ещё один вариант схемы с питанием от 12В постоянного тока. Q1 усиливает аудиосигнал, приходящий от микрофона. Переменный резистор 5к использован для того, чтобы отрегулировать пик сигнала (0,7 вольта), работает как регулятор чувствительности. Некоторый уровень сигнала, приходя от микрофона, после усиления полевым транзистором Q1, вызовет включение SCR и лампы. Вот принципиальная схема схемы:
Проверка тиристора MCR100-6
Для проверки тиристора понадобятся:
- лампочка накаливания на 3-6 Вольт мощностью до 4 Ватт;
- батарейка 3-6В;
- резистор на 50-100 кОм.
Описание проверки тиристора или симистора
Данным способом можно проверять любые тиристоры и симисторы. При подключении батареи к последовательному соединению исправного тиристора и лампы — лампа не должна гореть.
Если соединить плюс батареи через резистор R1 50-100кОм с управляющим электродом, то тиристор открывается и остается включенным, пока выключатель S2 замкнут. Лампа горит.
Выключить тиристор (отключить лампу) можно кратковременным замыканием его анода и катода включателем S3.
Если лампа загорается сразу после включения батареи, то тиристор — пробит (коротко замкнут КЗ).
Если у Вас нет необходимых деталей, набор можно купить на сайте МастерОк.
П О П У Л Я Р Н О Е:
- Нагрев воды для душа за счёт солнца
Суть заключается в пенопластовом поплавке, к которому прикреплен резиновый шланг (см. рис.). Другой конец шланга вставляется в штуцер трубы, ведущей к «дождику» душа.
Подробнее…
Простой способ увеличения крепости напитка
УВЕЛИЧЕНИЕ КРЕПОСТИ СПИРТНЫХ НАПИТКОВ
Самый простой способ увеличения крепости — это газирование! Крепость самого напитка не возрастает, а вот СО2 (углекислый газ) увеличивает скорость усвоения алкоголя в организме в несколько раз.
Но есть другой вариант увеличения крепости напитка, с помощью простой электрической схемы.
Подробнее…
Барбекю своими руками
Барбекю своими руками — главная достопримечательность сада, дачи или приусадебного участка. Приятно летом насладиться вкусным кулинарным творчеством, приготовленным на открытом огне.
Для этого на придворном участке можно соорудить барбекю из кирпича своими руками! Подробнее…
Популярность: 1 933 просм.
Типы выключателей для дома (бытового применения)
Применяемые в быту различные виды выключателей должны быть удобными, безопасными, имеющими привлекательный дизайн. Они отличаются друг от друга по видам и типам. По способу установки включатель может быть встроенным или устанавливаться снаружи. В наше время чаще всего используют в качестве органов управления поворотную клавишу, такие выключатели распространены в Европе.

Типы выключателей для дома
В США предпочитают пользоваться выключателями рычажкового типа (тумблеры), видимо, не желая уходить от традиций. Но это сейчас, а в былые времена, когда еще Томас Эдисон только сделал свое изобретение использовались поворотные выключатели. Они были известны во всем мире в первой половине XX века и коммутировали до нескольких цепей в 3–4 положениях (пакетный выключатель). Пакетные выключатели используются до сих пор во многих старых щитках коммунального хозяйства.
Чтобы включить светильник, используют выключатель одноклавишный, для люстр применяют двухклавишный или даже трехклавишный выключатель. Для таких помещений, как туалет и ванная используют двойной выключатель света. Добавим, что в наш век продвинутых технологий появилось много выключателей с дополнительными функциями. Вот эти функции:
- выключатель с подсветкой для ночного времени
- выключатель с таймером отключения.
- Выключатели с регулятором яркости.
Если с первым типом функций все понятно, то второй используется, чтобы сэкономить свет в маленьких помещениях (кладовках, ванных комнатах) куда заходят на короткое время и забывают выключать свет. А третий может использоваться вместе с теми светильниками, которые поддерживают функцию диммера (регулятора освещенности, англ.). Иногда они идут в комплекте, так как такой вид приборов еще не стандартизован.
Непривычные типы выключателей
Выключатель света с датчиком движения – еще один способ экономии электричества, очень удобный. Свет включается, если инфракрасный датчик обнаруживает движение человека в поле зрения датчика. Повторное движение может отключать свет или это может сделать таймер, после того, как движение было обнаружено. Выключатель с датчиком движения не требует никаких действий от человека, достаточно его присутствия.
Есть один, так называемый умный выключатель, это – выключатель по хлопку. Так, как он реагирует на шум, может включится и непроизвольно. Внутри него стоит микрофон, он же усилитель и микропроцессорное устройство для того, чтобы распознать характер звука. С первого раза он может не сработать, так как запоминает звук от пользователя в памяти для последующего сравнения.

И такие бывают
Напольный выключатель выполняется в виде кнопки с фиксацией. Его можно включать нажатием ноги с небольшим усилием, а конструкция выполнена таким образом, чтобы вес ноги его не повредил.
Выключатель потолочный также является кнопкой с фиксатором, на которую усилие передается от рычага, с привязанным к нему шнуром. Механика скрывается за декоративной крышкой. Чтобы включить или выключить его, требуется слегка потянуть за шнур.
Выключение света по хлопку: польза и преимущества
Высокотехнологичный аппарат замыкает и размыкает электрическую цепь при подаче звукового сигнала, например, хлопка в ладоши. Он способен дистанционно управлять не только светом в доме, но и другими электробытовыми приборами: вентилятором, увлажнителем, музыкальным центром, аппаратурой, подсветкой аквариума.
Это полезное устройство заменяет или дублирует традиционный выключатель/пульт ДУ, экономя время пользователей на совершение действий. Оборудовать акустическими выключателями можно все электропотребители, находящиеся в зоне акустической чувствительности аппарата.
В корпусе на транзисторах
Выключатель в корпусе на транзисторах размещается в пластиковой коробке со степенью защиты от пыли и влаги ≥ IP30.
Благодаря применению печатных плат с SMD-элементной базой,пьезоэлектрического датчика и твердотельного реле, размеры современного акустического выключателя в корпусе на транзисторах не превышают габаритов спичечного коробка.
Транзисторные устройства успешно локализуются в слаботочные сети (сигнализации, видеонаблюдения и т.п.).
Без корпуса
Применение изделия без корпуса оправдано в случае, если пользователь собирается встраивать изделие в корпус какого-то электроприбора. Например, предполагает закрепить печатную плату с компонентами и акустическим датчиком под кожухом кондиционера или в подставке вентилятора. Открытая сборка компактнее и заметно дешевле, чем девайс в корпусе.
Выключатели и светильники «вилка-розетка»
Выключатель типа «вилка-розетка» представляет съемное электроустановочное изделие в пластмассовом корпусе с входной вилкой для включения в сеть. Изделие оснащается 1-3 выходными розетками для подключения торшеров, бра, сложной бытовой техники, аппаратуры, гаджетов и других энергопотребителей. Изделие является переходником на пути следования электрического тока от сети 220 В к нагрузке, оснащенным платой управлением звуком.
Обыкновенная пристыковка выключателя типа «вилка-розетка» позволяет подсоединить модуль с акустическим датчиком без электромонтажных и установочных работ.
Очень просто вставить в стационарные розетки комнаты 1–4 выключателя и настроить на разных потребителей (или группы потребителей для устройств с выходами типа «двойник» или «тройник»). Например, 1-й выключатель будет подключать отключать сетевую розетку от 3 хлопков, 2-й сработает от 4, 3-й среагирует на 5 хлопков, 4-й будет управлять 6-ю хлопками в ладоши.
Встроенный в «вилку-розетку» акустический коммутатор срабатывает от хлопков в ладоши благодаря селективной фильтрации, выделяющей характерные звуки на фоне шумов.
Виды звуковых выключателей
Акустические выключатели могут реагировать на голосовые команды и хлопки
Существуют следующие типы акустических выключателей:
- Приборы, реагирующие на хлопок. Заранее программируется, при каком количестве хлопков будет выполняться та или иная команда.
- Приборы, реагирующие на голос или заранее поставленную команду.
- Комбинированные устройства (например, светоакустический выключатель). В них могут устанавливаться звуковые, световые датчики или сенсоры движения. Это наиболее технологичные устройства, у которых риск ложного срабатывания максимально снижен.
- Устройства для слаботочных систем. Используются для подключения видеокамеры или передачи команды охране.
Акустические выключатели стали популярными благодаря удобству применения. Они полезны для пожилых людей, лежачих больных и маленьких детей. Приборы такого класса уже активно используются в системе «Умный дом».
Скрытый и наружный способы установки
Самое первое c чем придется определиться – какой нужен выключатель по типу установки, которая может быть внутренний или наружной.
В первом случае монтаж производится внутри стены, для чего в ней вырезаются отверстия соответствующего размера. Этот вид устройств используется чаще всего, так как преимущественно проводка прокладывается скрытым способом.
Наружные выключатели применяются либо в деревянных домах, в которых проводка чаще всего делается открытого типа, или когда приборы освещения прокладываются по временной схеме – в этом случае чтобы не резать стены провода прокладывают на их поверхности.

Схема и принцип действия подсветки с использованием светодиода
Если в осветительном приборе присутствуют светодиоды, подсветка самодельного выключателя вообще не будет работать из-за большого сопротивления светодиодного светильника. Определить характер проводников — где ноль, а где фаза — поможет обычная отвертка-индикатор или мультиметр.
Он может быть готовым к использованию и не требовать никаких действий для его подключения. КПД схемы не изменится, а светить будут сразу оба светодиода с одинаковой яркостью.
Проходной выключатель с подсветкой. Светодиод и диод в этой схеме подойдут любые. Происходит подсоединение светодиодной лампочки к выводам выключателя.
Исключение могут составлять лишь эксклюзивные модели от зарубежных производителей. Эта схема имеет недостаток, который касается процесса монтажа. Проверить правильность подключения. Видео: как подключить одноклавишный выключатель с подсветкой Монтаж и подключение выключателей с несколькими клавишами В обиходе часто используются выключатели на несколько клавиш.
Рекомендуем: Требования безопасности при измерении сопротивления изоляции
Как установить выключатель.
Откручиваем винты крепления выключателя к подрозетнику и вытаскиваем корпус прибора из стены. Монтаж каждого устройства полностью аналогичен описанному выше. Независимо от вида, установка выключателя с подсветкой происходит одинаково.
Эти данные можно использовать при расчетах на калькуляторе, если неизвестны параметры светодиода или неоновой лампочки. При монтаже в розетке подключается параллельно токоподводящим проводам Вы будете знать, находится розетка под напряжением, или нет. Схема представленного прибора не содержит в себе никаких сложностей.
Как подключить выключатель с подсветкой?
Схему подсветки выключателя на светодиоде можно устанавливать, если в светильнике используется лампочки накаливания. Сколько в светильнике ламп дневного света, столько и стартеров.
Конец вывода формируется в колечко и закрепляется на втором выводе выключателя. Поэтому вам можно не беспокоиться о том, что ваши расходы на электроэнергию вырастут, так как выключатели с подсветкой потребляют ее в очень малых количествах. Либо на освещение — когда становится темно, лампочка включится самостоятельно и наоборот.
(makel) Установка двойного выключателя с подсветкой + схема
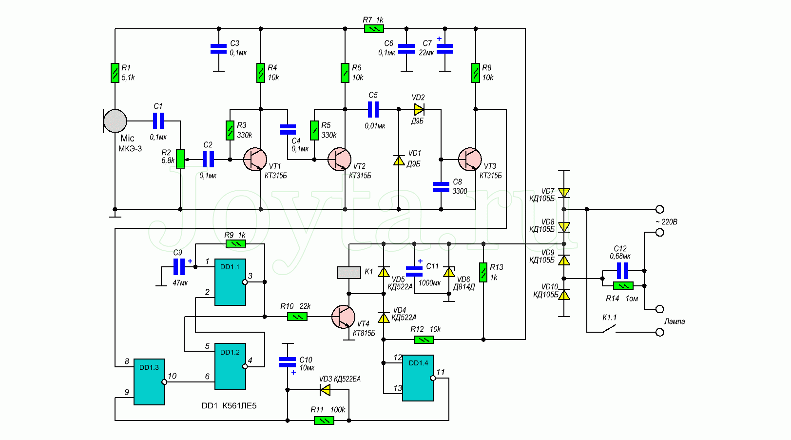
Принцип работы схемы акустического выключателя
Схема звукового сенсора состоит из электретного микрофона с собственным предусилителем, резистора для регулирования чувствительности R2, собранного на двух транзисторах VT1 и VT2 двухкаскадного усилителя звуковой частоты, детектора на диодах VD1 и VD2 и ключа управления на транзисторе VT3. После хлопка переменное напряжение с выхода микрофона, пройдя через усилитель, выпрямляется диодным детектором, приобретает некоторую постоянную величину.

После хлопка, звук превышает определенный уровнь, который выставляется переменным резистором R2, напряжение на конденсаторе С8 увеличиваясь, открывает транзисторный ключ VT3. На коллекторе VT3 появляется лог. 0 соответствующий уровню микросхем КМОП. На элементах микросхемы К561ЛЕ5 собрана схема временной задержки, которое выполняет минутное включение освещения и отключение сенсорного узла.
В изначальном состоянии, когда свет не включен на элемент DD1.4 через резистор R12 идет лог. уровень равный 1 КМОП. Соответственно на выходе DD1.4 будет лог. 0. Конденсатор С10 будет разряжен и на входе 9 DD1.3 будет лог. 0, а на выводе 8 DD1.3 из-за резистора R8 будет лог.1. После хлопка транзистор VT3 откроется, что приведет к появлению лог. 0 на выводе 8 DD1.3. Из-за этого лог. 1 появившаяся на выводе 10 DD1.3 переводит триггер, собранный на элементах DD1.1 и DD1.2, в единичное состояние. Единица с выхода триггера включает реле через транзистор VT4, и тем самым включается свет.
В это же самый момент из-за диода VD4 уровень на входе DD1.4 понижается практически до нуля. В результате чего конденсатор C10 мгновенно заряжается, в результате чего элемент DD1.3 закрывается, что приводит к игнорированию сигналов со стороны сенсорного узла приходящий на вывод 8 DD1.3, тем самым защищая акустический выключатель от зацикливания.
Параллельно конденсатор С9 через резистор R9 медленно заряжается (на это уходит примерно одна минута). После заряда конденсатора триггер перейдет в противоположное состояние, то есть теперь на его выходе будет лог. 0, что приведет к отключению света. Из-за диода VD4 на входах D1.4 снова будет лог. 1. Потом через резистор R11 конденсатор С10 в течении 3 секунд разрядится, и акустический выключатель перейдет в первоначальное состояние, готовое к включению при появлении нового хлопка.
Применение хлопкового выключателя
Акустический (или хлопковый) выключатель создан для управления электричеством в различных помещениях дистанционно, то есть не прикасаясь непосредственно к тумблеру. Данное приспособление действует по хлопку в ладоши. Помимо источников освещения акустический регулятор может активировать катушки контакторов, преобразователи тока, климатические системы и иное электрическое и электронное оборудование — главное, чтобы хватало мощности.
Акустические выключатели в жилых помещениях
Звуковые выключатели оптимально подходят для сравнительно тихих помещений в доме: спален, библиотек, кабинетов, кладовых, погребов. Установка подобного устройства в спальне позволит вам не вставать с кровати для выключения света после того, как вы почитаете на ночь любимую книгу и удобно устроитесь под одеялом. Чтобы комната погрузилась в уютный, обволакивающий мрак, нужно просто похлопать в ладоши.

Установка хлопкового выключателя в спальне позволяет не вставать с кровати для выключения света
Монтировать подобные приборы в шумных местах и помещениях нецелесообразно, поскольку посторонние звуки будут регулярно провоцировать несанкционированную активацию устройства. В связи с этим звуковой выключатель не подходит для офисных и рабочих помещений, для кухонь, столовых и гостиных.
Хлопковый выключатель очень пригодится в быту людям, передвигающимся на инвалидной коляске, также он будет полезен детям. Как правило, в целях безопасности в детских комнатах электроустройства располагают на высоте 1,7 м. Для того чтобы самостоятельно включить или выключить свет, ребёнку приходится вставать на табуретку, а это также небезопасно: малыш может потерять равновесие и упасть. Если вы установите хлопковый выключатель, ребёнок не будет каждый раз к вам обращаться с просьбой включить или погасить свет. Он просто хлопнет в ладоши и от этого свет зажжётся или погаснет.
Освещение межэтажного пространства
При помощи выключателя, реагирующего на хлопок, можно контролировать свет на площадке между этажами. Для этого он должен быть снабжён фотореле. Восприимчивость датчика движения контролируется делителем напряжения с резистором, создающим фотодиод. Если использование датчика движения не принципиально, его можно отключить. Для этого необходимо выставить резистор на самое низкое значение.

При помощи выключателя, реагирующего на хлопок, можно контролировать свет на площадке между этажами
При освещении межэтажного пространства можно использовать микросхему К176ЛА7. При её применении автомат активации электричества не дребезжит на верхних и нижних показателях. С помощью электретного микрофона принимается акустическая волна и трансформируется в электрический импульс. Затем за счёт применения трехэлектродных транзисторов импульс принимают логические участки микрочипа, производящие сигнал продолжительностью до 10 секунд. В эти 10 секунд лампа находится в активированном, т. е. включённом состоянии. Чтобы её отключить на светлое время суток, нужно подать сигнал с выхода элемента.
Безопасность при монтаже
Перед установкой обязательно обесточить сеть, опустив рубильник защитного автомата в распределительном щитке. Сенсорные коммуникаторы монтируются без лицевой панели. Соблюдается правило полюсовки. Если в линии есть заземляющий провод, он подключается на промаркированный контакт. Концы многожильного кабеля опрессовывают или заслуживают, чтобы плотно зафиксировать и избежать перегрева.
Нельзя использовать приспособления с явными повреждениями или не рассчитанные на заданную нагрузку сети. Самодельные сенсорные выключатели света 220 В не всегда выдерживают — большинство домашних схем рассчитаны на низковольтных потребителей.
Нельзя начинать монтаж до ознакомления с инструкцией производителя.
Недостатки
Какие недостатки есть у импульсных реле? Некоторые модели
отдельных производителей чувствительны к перепадам напряжения.
Чем это чревато? А тем, что свет на некоторых лампах у вас будет включаться и выключаться самопроизвольно при нестабильном напряжении.
Еще многих раздражает постоянное клацанье и щелчки при работе реле. Особенно этим грешат эл.механические разновидности. Они состоят из рычажной и контактной системы, катушки, плюс пружины.
Отличить их можно по рычагу с лицевой стороны. С его
помощью реле вручную переводится из одного положения в другое.
В электронные встроена плата с микроконтроллером. В них
клацать особо нечему, и они менее шумны.
Чтобы было меньше проблем, выбирайте реле от известных и давно зарекомендовавших себя брендов. Таких как — ABB (E-290), Schneider Electric (Acti 9iTL), F&F (Biss) или отечественный Меандр (РИО-1 и РИО-2).
У ABB очень большой выбор по добавлению к основной модели E290 всяких накладок и дополнительных «плюшек».
У Меандр РИО-2 есть полезная функция для работы с обычными одноклавишными выключателями.
Для этого данную релюшку нужно перевести в режим №2 и к каждому из входов Y, Y1 и Y2 подключить свой выключатель света (всего 3шт).
В итоге вы получите режим работы перекрестных выключателей на основе обычных одноклавишников. При нажатии любого из них (вкл или выкл), будет изменяться выход и переключаться контакты на самом реле, зажигая или гася лампочку.






























